旅游行業在推廣的時候,我們好像經常會碰到以下的問題:
錢燒了,但只見點擊不見咨詢?
點擊量一直上不去
已經投了好多渠道,曝光、轉化依然上不去……
云齊邦從從行業整體趨勢分析入手,完整呈現我們在給客戶運營信息流的全過程。在為在廣告投放過程中我們可能遇到的問題,給出一些建議。
一、旅游行業整體趨勢
2018年,中國旅游人次數正在穩步增長。出境游紅利期將在未來兩年逐漸消退,市場將以推廣營銷等其他方式培養新消費力量并維持已存在的優質消費力量。
移動旅游用戶滲透率持續提升,移動端成旅游市場重要銷售渠道。
隨著紅利期消退,旅游行業市場推廣難度日益增加,一方面,受旅游產品特點影響,推廣效果見效慢,另一方面,有效推廣渠道少,獲量難,轉化成本居高不下等問題日益突出。
廣告主要從受眾行為本質出發,按照行業細分人群興趣行為偏好,通過人群大數據洞察分析技術,判斷受眾消費傾向,最終引導并促進用戶預訂購買等銷售轉化。
二、在線旅游用戶行為洞察
根據2018年艾瑞咨詢相關數據統計,旅游用戶行為新變化如下。
在線旅游用戶人群畫像
根據用戶需求的不同,將在線旅游行業主要分為4大類人群:出境游、國內游、跟團游、自助游。
出境游
人群主要為中青年人群,高學歷、高收入、高職位,有經濟實力,對海外文化接受程度高,消費能力較高,對海外產品、奢侈品有一定認識……
國內游
人群主要為中青年人群,收入水平不高、職位一般,經濟實力較弱,但對旅游休閑生活較向往,消費能力,熱愛網購、視頻、娛樂等……
跟團游
主要以中老年人群為主,通常退休或自由職業或私營業主,有大量閑暇時間,有經濟實力,但對新鮮事物接受程度低,對網絡及移動設備使用能力較弱……
自助游
主要以青年人群為主,對新鮮事物充滿熱情,消費意識超前,對團隊有比較排斥,喜歡自由生活,對短視頻興趣比較高……
三、投放策略分析
1.人群策略
根據以上4種不同人群特征篩選TA
同時結合精準人群定向技術,有效實現對細分旅游人群行為的區分、抓取并定向投放。
2.媒體策略
根據不同細分市場旅游目標人群偏好選擇投放媒體,建議通過海量資源進行大幅度引流,并選擇優質高對標媒體進行精準投放。
據TalkingData2018年數據顯示,除娛樂應用外,國內旅游用戶對移動應用的偏好度均高于大眾用戶,其中,國內旅游用戶對房產、個護美容、通訊社交、咨詢和金融理財類應用的偏好度較高。
出境游人群,推薦投放新聞 、工具、 網購、時尚、 奢侈品 、社交類媒體。
國內游人群,推薦適合投放新聞、 理財 、實用 、工具類媒體。
跟團游人群,推薦投放娛樂 、社交 、 資訊 、視頻類媒體。
自助游人群,推薦投放資訊、 工具 、娛樂 、社交類媒體。
廣告主還可以選擇Hero App知名優質媒體,提升旅游品牌可信賴感,建立積極的品牌形象,高曝光品牌優勢,深入影響目標受眾。
3.定向策略
投放策略方面除了挑選出合適的優質媒體,還需要確定匹配的定向條件。
比如,在選擇地理定向條件的時候,需要考慮TA所在地。
根據TalkingData及國家統計局的數據可以看出,以北京為例,來北京旅游的TOP10城市排名中,北京周邊城市占據較大比重,便利性是旅游人群的首要決定因素。
而出境游數據顯示,北京、上海、廣東用戶對出境游熱情較高,收入水平和經濟發展程度是出境游首要決定因素。
據此,建議廣告主在主要客源市場進行單獨定向投放,投放量級上,以主要客源地為主,其他地域逐漸遞減分配。地域選擇上,比如熱門目的地周邊北上廣深一線城市,二線城市:省會及新興經濟城市,三四線城市及其他。
投放時間和時段,緊扣用戶決策關鍵期。
精準旅游目標人群上網時段定向
工作時間:CBD商區、辦公樓、商務樓、地鐵站、公交站……
休息時間(周末):商場、時尚街區、購物中心、超市、小區、休閑會所、電影院、咖啡館
具體需求:天數或時間廣告/周
4.展示策略
展示策略上,廣告主可以采用原生開屏,它是最有效的品牌高曝光形式,能夠更清楚的展現產品的內容及特征、具有高強度視覺沖擊力,點擊率一般在10%-15%。
Banner/插屏也是曝光目標人群最廣泛的廣告形式。相比Banner,插屏的轉化率要高出5倍,轉化次數高出4.5倍左右。
廣告主如果想要“品效兼顧”的廣告效果,還可以選擇原生信息流的廣告形式,展示效果相比于普通Banner,原生廣告能帶來4倍的曝光效果以及8倍的點擊量。
四、投放過程中如何優化?
1.人群優化
建議廣告主可以通過設備號定向等技術手段精細化人群進行投放,挖掘新客戶并對老用戶進行有效維護,避免廣告預算浪費在對品牌多次曝光卻無興趣的用戶。
-
人群深度挖掘
從核心用戶進行好友挖掘,為品牌帶來裂變式效果營銷。
建議采用Lookalike技術,該技術可以利用廣告主第一方數據,基于少量的種子用戶,通過大數據分析和機器學習拓展出和種子相似的用戶人群,以此幫助廣告主獲得更多的目標人群。
2.定向條件優化
廣告主在投放過程中,需要非常了解自己的目標用戶,這樣才能針對不同維度(人群、地域、行為等)的定向標簽,進行持續的優化,將營銷更準確的追蹤到用戶場景中去。
3.分階段優化
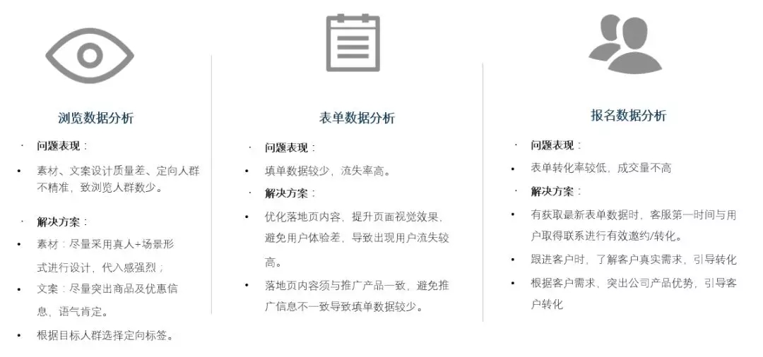
從曝光、點擊、瀏覽到最終成交的整個投放過程中,很多廣告主可能會遇到廣告曝光少、廣告點擊少、流量跳失高等問題,每個環節出現的問題可能不止一個影響因素存在,比如曝光少,有可能是因為出價低、定向窄、投放時間段短、素材CTR低等各種因素,最終導致廣告曝光比較少。
這個時候還需要通過投放過程中的關鍵數據進行分析,比如落地頁瀏覽數據一般,可以從素材、文案、人群定向等方面去考慮和優化,根據不同的場景、人群,采用相對應的素材、文案,同時優化目標人群定向標簽。
類似問題,可以采取同樣的邏輯進行倒推和調整,同時觀察優化后的效果是否有提升,如果沒有,需要找出關鍵影響因素,然后進一步耐心的優化和調整。
需要注意的是在數據分析的過程中,發現問題,對問題進行排查的過程中, 建議從三個層級入手:計劃層級排查、廣告層級排查、操作層級排查。示例如下

以上就是旅游行業信息流投放的全部分析投放過程,在日常的網絡營銷運營過程中,遇到什么問題,云齊邦網絡營銷提供免費咨詢交流,幫助您解決完了營銷運營過程中的各種難題...












